Adjacent User Privacy
Design Research
gui
Adjacent User Privacy studies how secondary stakeholders’ privacy can be conserved through experience design.
On Going
Research Group
Behavioral Study
Speculative Design
My Role
In this interdisciplinary group, I led the effort of GUI development. Tasks include design system, component library, speculative design and discussions.
TEAM
UW Directed Research Group
Design Artifact
Speculative Design
Visual Iterations
Research
Workshop
Structured Interview
Ongoing
Pictorial
Background
Smart cameras affect other subjects along with owners who may concern their own privacy. 


Secondary users of such technology have very limited control over their own privacy either deliberately or non-deliberately.
Previously
Identifying the current privacy exacerbating situation brought forth by the prevalence of smart cameras, the study used principles of speculative design to address some possible scenarios.

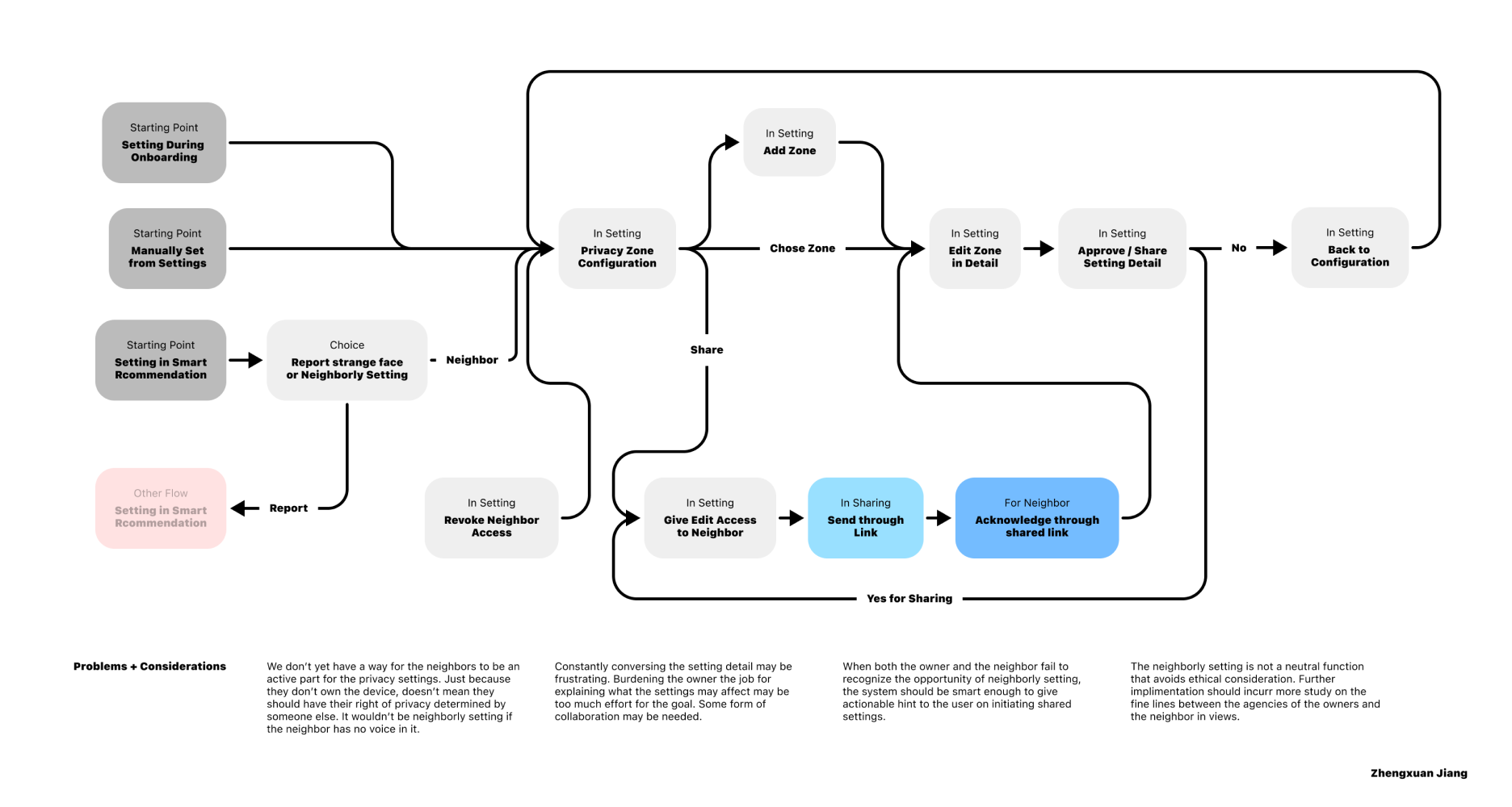
Some speculative ideas include guest access, do not face-track, neighborly settings, camera shields, still sensing reminder...
J.J.
Speculative design is a practice of design in which exaggerated ideas are produced to call out attention to specific needs. A set of speculative design defines a new design space.
Secondary Stakeholder
noun.
Secondary stakeholders are parties indirectly affected by the product, they do not directly enjoy the benefit primary stakeholders may have because of the product.

Here your visiting guests may be monitored by the smart cameras you own. Should they have a say about that?
James Pierce, Claire Weizenegger, Parag Nandi, Isha Agarwal, Gwenna Gram, Jade Hurrle, Hannah Liao, Betty Lo, Aaron Park, Aivy Phan, Mark Shumskiy, and Grace Sturlaugson. 2022. Addressing Adjacent Actor Privacy: Designing for Bystanders, Co-Users, and Surveilled Subjects of Smart Home Cameras. In Designing Interactive Systems Conference (DIS '22). Association for Computing Machinery, New York, NY, USA, 26–40. https://doi.org/10.1145/3532106.3535195
Mission
With the design space defined from previous work, our main objective is to prototype some ideas and redistribute our thoughts to general public.
* I took leadership for GUI development
Iterations
Camera Controls
To ensure an experience of users feeling in control of their own privacy, we want to give the controls of smart cameras back to users in a succinct and meaningful way.
Tap to Change Button
Hover for more info
Tap to Change Button
Pro:
Clean visual, no redundancy.
Single point of interaction means easy to remember, clear to signify.
Takes up less space.

Con:
Only point of interaction is toggling, not as flexible.
Detailed Toggles
Hover for more info
Detailed Toggles
Pro:
Redundant signifiers.
Room for detail descriptions or additional states.
For sure visual for sure confirmation.

Con:
Takes up a lot of space. Visually chunky when multiple cameras are in one screen.
Symbol Only
Hover for more info
Symbol Only
Pro:
Show, don't tell.
Focused and clean.

Con:
No other indication, textual explanations.
Not as flexible for experimental use.
Privacy Modes
While providing choices of privacy, we don't want to overwhelm users with the choices. Thus we tailored modes that dictate camera behavior based on scenarios. Users can chose how private they wan the smart camera to be based on needs.
Standard Viewing
Hover for more info
Standard Viewing
When no privacy feature is required, the security camera is default to the standard mode.
Medium Privacy
Hover for more info
Medium Privacy
When users want a peace of mind while don't need to know all the details of the camera feed.

Medium privacy is the choice to blur unnecessary contents and allows un-blur if needed.
Strong Privacy
Hover for more info
Strong Privacy
When privacy is restricted, however, the viewer still needs some insights.

Strong privacy mode provides a list of events without saving the recordings any where.
Settings
Being a major part of experience that could explain our concepts, we focused on making informative setting screens with appropriate UX copies(Rational + Understandable, Focused + Simple, Friendly + Trustworthy).

We want the settings be a place where users can go back to when they forget about some camera behaviors and feel informed while completing a setting.
Physical Indicator In App
Physical Indicator In App
As a holistic experience, app UI also need to connect with physical interface.
Concept Animations_01
Concept Animations_01
We visualized complex feature concepts in dedicated screens.
Concept Animations_02
Concept Animations_02
We visualized complex feature concepts in dedicated screens.
Direct feedback
Direct feedback
Some behavior may be hard to convey only through text, we implemented direct visualization along with textual explanations.
→more items
Guest Access
One solution to respecting adjacent user privacy is to directly share with them what the owners can see.

The guest mode responds to situations such as Airbnb, having a babysitter, when you don't really want to turn off your camera but other people's privacy is at stake.
At a Glance
Hover for more info
At a Glance
As a holistic experience, app UI also need to connect with physical interface.
Sending an Invitation
Hover for more info
Sending an Invitation
We visualized complex feature concepts in dedicated screens.
Guest End
Hover for more info
Guest End
Some interface behavior may be hard to convey only through text, we implemented direct visualization along with textual explanations.
Guest Manual
Hover for more info
Guest Manual
Some interface behavior may be hard to convey only through text, we implemented direct visualization along with textual explanations.
→more items
UX Roadbumps
In medium privacy made, we explore different modals of un-blur action with emphasis on how hard it is to un-blur footage.

We want to make un-blurring possible but would take some effort to accomplish. Since privacy mode is chosen, users would need to put in effort to uphold their trust too.
→more items
Attention Driven Button
Hover for more info
Attention driven button
Video would only un-blur when the button is pressed. This way, un-blurring only happens when the user actively wants to view content
Unblur Toggle
Hover for more info
Unblur Toggle
Most basic form of control, this is the model we want to avoid.
Secondary menu
Secondary Menu
Un-blurring is hidden from regular user and could be found if user actively look for it. This design slow down the process of un-blurring and gives users time to consider.
Three Dot
Three Dots
Instead of subordinate menu, users access the hidden menu through swipe left. Control is closer to video feed upholding gestalt principle.
Physical Prototype
Along with app interface, we mocked up how the camera itself will behave in privacy modes.
J.J.
We used protopie studio to wizard of Oz the physical prototype during interviews and workshop.
Visualization of different privacy modes
Reflection
Treating this project like a business pitch made me take much more responsibility than simply trying to complete a school project. A sense of goal and wanting to see the results propelled me through many difficulties.

Having to pitch to our VC (the professor) our slides has trained me confidence in speech and familiarized myself with how to convey ideas intriguingly.

As the PM of the project, I practiced a lot on dissecting complex goals into individually achievable tasks, and understanding the scope of the project, especially when certain things are needed to be done. I also learned a lot about managing workload across people and how to deal with problems when they arise.
Acknowledgements
Many thanks to our friends and instructors who guided us in this research.
Instructor
James P.
back to top
Intro
Background
Mission
Iterations
Physical Prototypes
Reflection